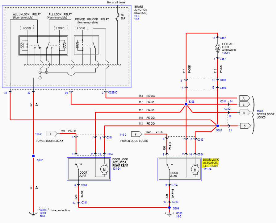
Drivers side rear door lock 2005 XLT
All the wiring diagrams Ive seen so far show four wires, 2 for lock motor and 2 for door ajar, Do's any one know what the 5th red wire is for, the mechanism is a 5L84 78264A01
Central locking was acting a bit weird, Drivers door and trunk lock opened and all locks but the drivers side rear would lock. I suspect the lock motor is blown as its open circuit but not knowing the function of this mysterious red wire, coupled with this lock being more expensive makes me unsure. Finally its probably the only Escape/Maverick on the Island so I have to order parts from the States, its a great car, had an xls in the UK and hoping this last me out. :-)


